В фермерском хозяйстве под гречиху

Гдз по алгебре 7 класс мерзляк номер 146. Возделывание рапса ярового. В фермерском хозяйстве под гречиху и просо отведено 19 га. Сбор урожая в поле джон дир. Доли в фермерском хозяйстве.
Гдз по алгебре 7 класс мерзляк номер 146. Возделывание рапса ярового. В фермерском хозяйстве под гречиху и просо отведено 19 га. Сбор урожая в поле джон дир. Доли в фермерском хозяйстве.
Площадь земель фермерского хозяйства отведенная под посадку. Хранилище зерна. В фермерском хозяйстве собирали по 36 главные слова. Алгебра 7 класс мерзляк номер 147. Трактор в поле весной.
Площадь земель фермерского хозяйства отведенная под посадку. Хранилище зерна. В фермерском хозяйстве собирали по 36 главные слова. Алгебра 7 класс мерзляк номер 147. Трактор в поле весной.
Сельское хозяйство гречка. Рапс трактор джон дир. Гдз по алгебре 7 класс номер 1099. В фермерском хозяйстве под гречиху. Гдз по алгебре 7 класс макарычев номер 1099.
Сельское хозяйство гречка. Рапс трактор джон дир. Гдз по алгебре 7 класс номер 1099. В фермерском хозяйстве под гречиху. Гдз по алгебре 7 класс макарычев номер 1099.
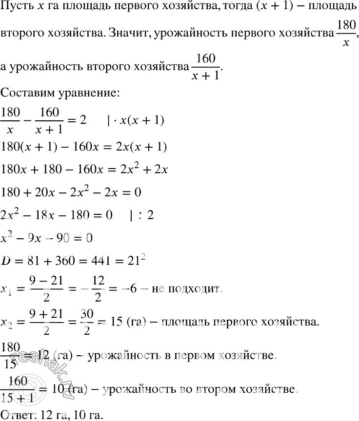
Задача про фермерское хозяйство. Алгебра 7 класс номер 1099,1100. В фермерском хозяйстве под гречиху. Составить задачу на урожайность. В фермерском хозяйстве под гречиху.
Задача про фермерское хозяйство. Алгебра 7 класс номер 1099,1100. В фермерском хозяйстве под гречиху. Составить задачу на урожайность. В фермерском хозяйстве под гречиху.
Какова площадь отведенная под посевы. Презентация фермерского хозяйства. Склад для хранения зерна. В фермерском хозяйстве под гречиху было отведено 19 га решить. В фермерском хозяйстве под гречиху.
Какова площадь отведенная под посевы. Презентация фермерского хозяйства. Склад для хранения зерна. В фермерском хозяйстве под гречиху было отведено 19 га решить. В фермерском хозяйстве под гречиху.
В фермерском хозяйстве под гречиху и просо отведено 19 га. 1099 алгебра 7 макарычев. Элеватор для зерна. Площадь земли засеянной пшеницей. Сельско-хозяйственные организации крестьянские хозяйства.
В фермерском хозяйстве под гречиху и просо отведено 19 га. 1099 алгебра 7 макарычев. Элеватор для зерна. Площадь земли засеянной пшеницей. Сельско-хозяйственные организации крестьянские хозяйства.
Алгебра 7 класс макарычев номер 1099. Сельское хозяйство. Алгебра 7 класс мерзляк таблицы. Комбайн нива уборка гречихи. Сбор урожая гречихи.
Алгебра 7 класс макарычев номер 1099. Сельское хозяйство. Алгебра 7 класс мерзляк таблицы. Комбайн нива уборка гречихи. Сбор урожая гречихи.
В фермерском хозяйстве под гречиху. В фермерском хозяйстве под гречиху было отведено два участка. Сбор пшеницы. Площадь земель фермерского хозяйства отведенная под посадку. В фермерском хозяйстве под гречиху было отведено 19.
В фермерском хозяйстве под гречиху. В фермерском хозяйстве под гречиху было отведено два участка. Сбор пшеницы. Площадь земель фермерского хозяйства отведенная под посадку. В фермерском хозяйстве под гречиху было отведено 19.
В фермерском хозяйстве под гречиху. В фермерском хозяйстве под гречиху. Задача на среднюю урожайность. В фермерском хозяйстве под гречиху. В фермерском хозяйстве под гречиху и просо отведено 19 га.
В фермерском хозяйстве под гречиху. В фермерском хозяйстве под гречиху. Задача на среднюю урожайность. В фермерском хозяйстве под гречиху. В фермерском хозяйстве под гречиху и просо отведено 19 га.
В фермерском хозяйстве участок под гречиху было через таблицу 7 класс. Посевная в поле. Сельское хозяйство россии. Комбайн сбора гречки. В фермерском хозяйстве под гречиху.
В фермерском хозяйстве участок под гречиху было через таблицу 7 класс. Посевная в поле. Сельское хозяйство россии. Комбайн сбора гречки. В фермерском хозяйстве под гречиху.
В фермерском хозяйстве по гречиху было отведено два участка. Сельское хозяйство экспорт. В фермерском хозяйстве под гречиху. Решение задачи про фермерское хозяйство. В фермерском хозяйстве под гречиху было отведено два участка.
В фермерском хозяйстве по гречиху было отведено два участка. Сельское хозяйство экспорт. В фермерском хозяйстве под гречиху. Решение задачи про фермерское хозяйство. В фермерском хозяйстве под гречиху было отведено два участка.
В фермерском хозяйстве под гречиху. Задача на решение продуктивности в хозяйстве. В фермерском хозяйстве под гречиху. Трактор посевная. В фермерском хозяйстве под гречиху.
В фермерском хозяйстве под гречиху. Задача на решение продуктивности в хозяйстве. В фермерском хозяйстве под гречиху. Трактор посевная. В фермерском хозяйстве под гречиху.
Амбар с зерном. Площадь земель фермерского хозяйства. Фермерское хозяйство характеристика. Фирма арендует три помещения общей площадью 166 м2. В фермерском хозяйстве под гречиху.
Амбар с зерном. Площадь земель фермерского хозяйства. Фермерское хозяйство характеристика. Фирма арендует три помещения общей площадью 166 м2. В фермерском хозяйстве под гречиху.
Сельское хозяйство алтайского края. Задачи на средний урожай. Самоходный опрыскиватель john deere. В фермерском хозяйстве под гречиху. Уборка гречихи.
Сельское хозяйство алтайского края. Задачи на средний урожай. Самоходный опрыскиватель john deere. В фермерском хозяйстве под гречиху. Уборка гречихи.
В фермерском хозяйстве под гречиху было отведено 19 га решить. В фермерском хозяйстве под гречиху было отведено два участка. Презентация кфх. Уборка гречихи. В фермерском хозяйстве под гречиху было отведено два участка.
В фермерском хозяйстве под гречиху было отведено 19 га решить. В фермерском хозяйстве под гречиху было отведено два участка. Презентация кфх. Уборка гречихи. В фермерском хозяйстве под гречиху было отведено два участка.
Посев в сельском хозяйстве. Алгебра 7 класс номер 1099. Уборка урожая. В фермерском хозяйстве под гречиху. Математика 6 класс номер 1099.
Посев в сельском хозяйстве. Алгебра 7 класс номер 1099. Уборка урожая. В фермерском хозяйстве под гречиху. Математика 6 класс номер 1099.
В фермерском хозяйстве площади решение. Алгебра 7 класс номер 1099. В фермерском хозяйстве под гречиху было отведено 19. В фермерском хозяйстве под гречиху. В фермерском хозяйстве под гречиху было отведено два участка.
В фермерском хозяйстве площади решение. Алгебра 7 класс номер 1099. В фермерском хозяйстве под гречиху было отведено 19. В фермерском хозяйстве под гречиху. В фермерском хозяйстве под гречиху было отведено два участка.
В фермерском хозяйстве отведены под пшеницу два участка. В фермерском хозяйстве под гречиху. В фермерском хозяйстве под гречиху. В фермерском хозяйстве отведено под пшеницу три участка. В гречиховом хозяйстве под гречиху было отведено два участка.
В фермерском хозяйстве отведены под пшеницу два участка. В фермерском хозяйстве под гречиху. В фермерском хозяйстве под гречиху. В фермерском хозяйстве отведено под пшеницу три участка. В гречиховом хозяйстве под гречиху было отведено два участка.
Решение задачи фермер. Фермеры продали 1364 т пшеницы ржи на 276 т меньше. В фермерском хозяйстве под гречиху. В фермерском хозяйстве под гречиху и просо отведено 19 га. Математика 5 класс номер 1099.
Решение задачи фермер. Фермеры продали 1364 т пшеницы ржи на 276 т меньше. В фермерском хозяйстве под гречиху. В фермерском хозяйстве под гречиху и просо отведено 19 га. Математика 5 класс номер 1099.
В фермерском хозяйстве под гречиху. В фермерском хозяйстве площади решение. В фермерском хозяйстве под гречиху. В фермерском хозяйстве под гречиху было отведено два участка. Алгебра 7 класс макарычев номер 1099.
В фермерском хозяйстве под гречиху. В фермерском хозяйстве площади решение. В фермерском хозяйстве под гречиху. В фермерском хозяйстве под гречиху было отведено два участка. Алгебра 7 класс макарычев номер 1099.